KC9KEP - A work in progress

 

 

  Homebrew Radio Projects - ARRL 1941 Superhet

 


I really had fun learning about superhets by building this project.

Previously, I had built the Lindsay superhet, which was a tremendous learning experience.  Only problem with the Lindsay radio .. is that it takes up my entire work bench, and just don't have the room to spare!

Also, the ARRL 1941 superhet has, in my opinion, a very unique configuration.

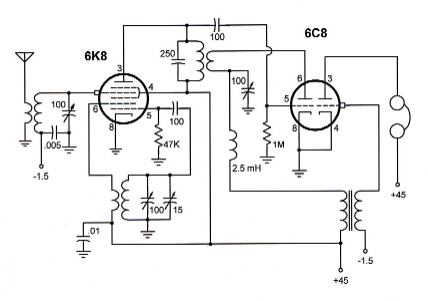
It is actually a rather conventional superhet front end, but instead of using the popular i.f. tuned transformers, it utilizes a regenerative detector.

As a matter of fact, the detector is just about the same regenerative detector that was used in the previous ARRL 1941 radio project.

The nice thing about this is that one can set the regeneration level (either for phone or CW/SSB) and more or less just leave it alone and tune the receiver like a regular radio.

Here's another kicker .. the front-end is a tuned RF stage.  If you select a lower region, you'll receive the (VFO - i.f) frequencies.  If you tune the front-end to the high end of its range, you'll receive the (VFO + i.f.) frequencies.

So, it's kind of a two-bander with a single set of coils.




 
front
 
front
 
 
schematic
 
Front Panel ready!